委托发布项目信息您现在的位置:首页关于协会委托发布项目信息

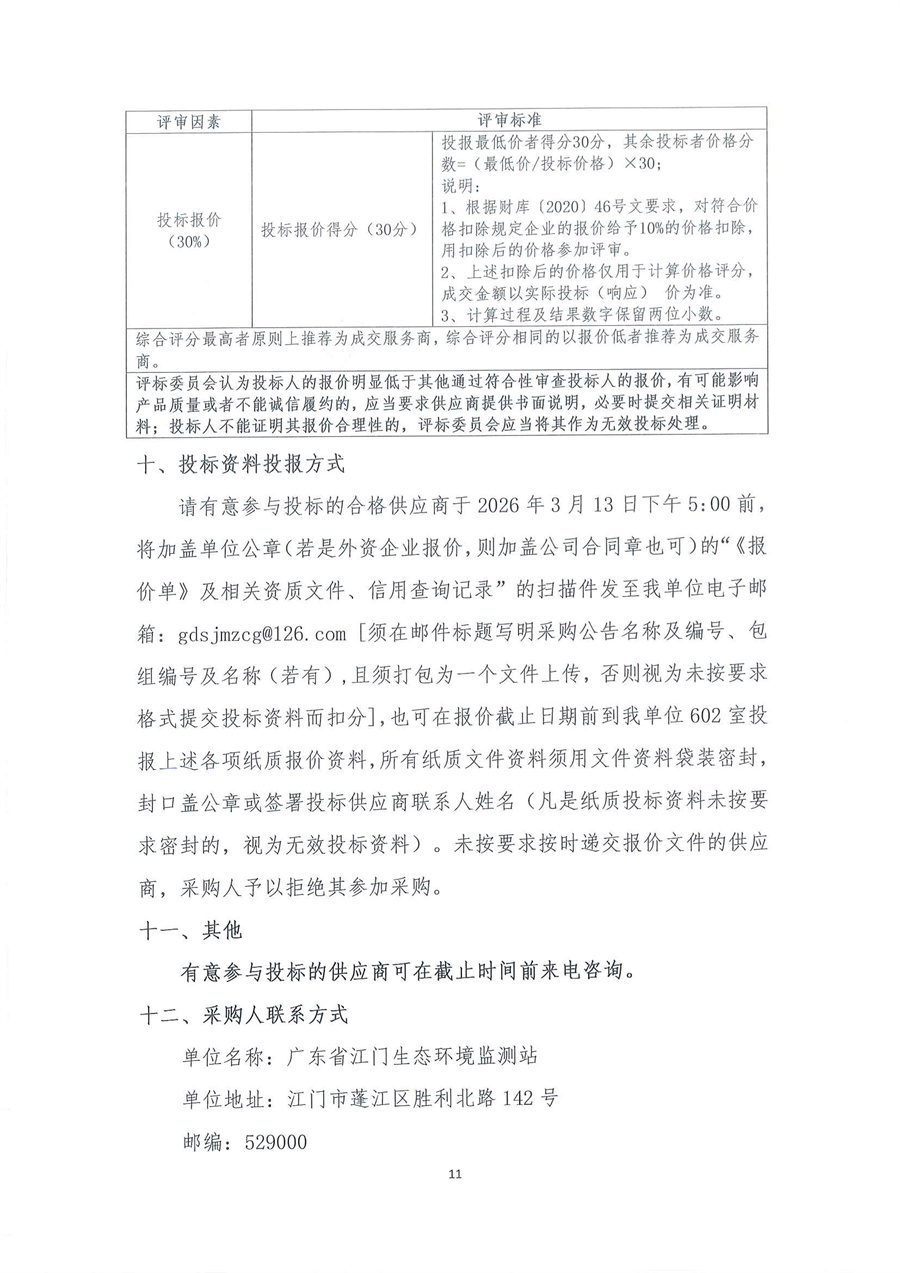
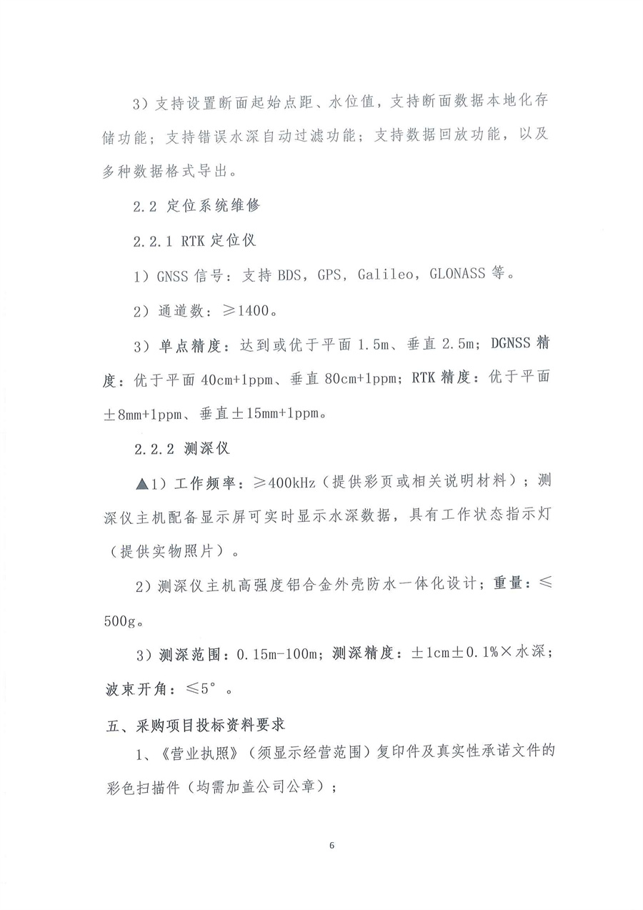
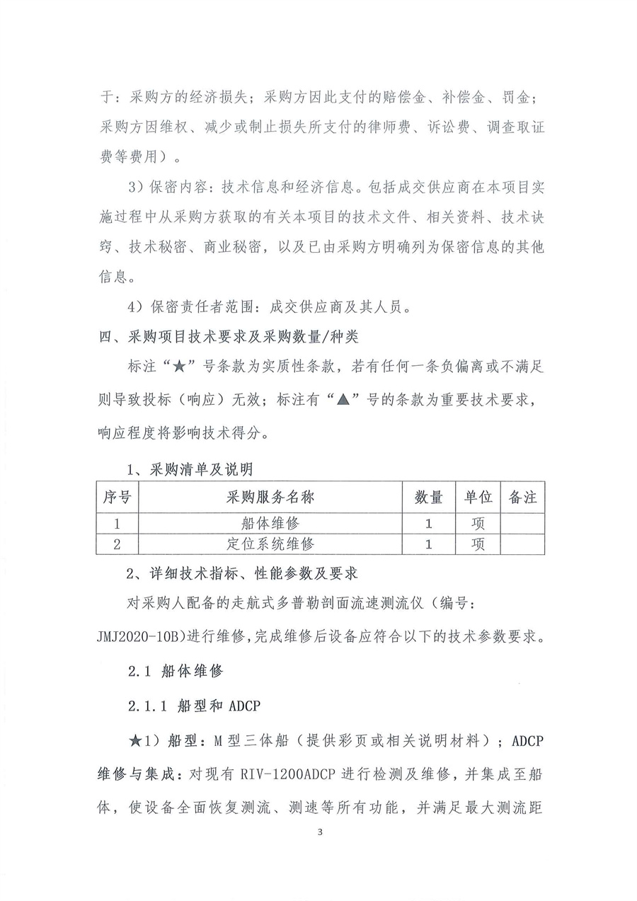
走航式多普勒剖面流速测流仪维修公开采购公告(编号:20260309)

发布时间:2026-03-09 19:19         
走航式多普勒剖面流速测流仪维修公开采购公告(编号:20260309)_页面_01.jpg走航式多普勒剖面流速测流仪维修公开采购公告(编号:20260309)_页面_02.jpg走航式多普勒剖面流速测流仪维修公开采购公告(编号:20260309)_页面_03.jpg走航式多普勒剖面流速测流仪维修公开采购公告(编号:20260309)_页面_04.jpg走航式多普勒剖面流速测流仪维修公开采购公告(编号:20260309)_页面_05.jpg走航式多普勒剖面流速测流仪维修公开采购公告(编号:20260309)_页面_06.jpg走航式多普勒剖面流速测流仪维修公开采购公告(编号:20260309)_页面_07.jpg走航式多普勒剖面流速测流仪维修公开采购公告(编号:20260309)_页面_08.jpg走航式多普勒剖面流速测流仪维修公开采购公告(编号:20260309)_页面_09.jpg走航式多普勒剖面流速测流仪维修公开采购公告(编号:20260309)_页面_10.jpg走航式多普勒剖面流速测流仪维修公开采购公告(编号:20260309)_页面_11.jpg走航式多普勒剖面流速测流仪维修公开采购公告(编号:20260309)_页面_12.jpg走航式多普勒剖面流速测流仪维修公开采购公告(编号:20260309)_页面_13.jpg走航式多普勒剖面流速测流仪维修公开采购公告(编号:20260309)_页面_14.jpg