委托发布项目信息您现在的位置:首页关于协会委托发布项目信息

广东省江门生态环境监测站2026年生态环境监测特种专业用车公开采购公告(编号:20260204)

发布时间:2026-02-04 16:17         
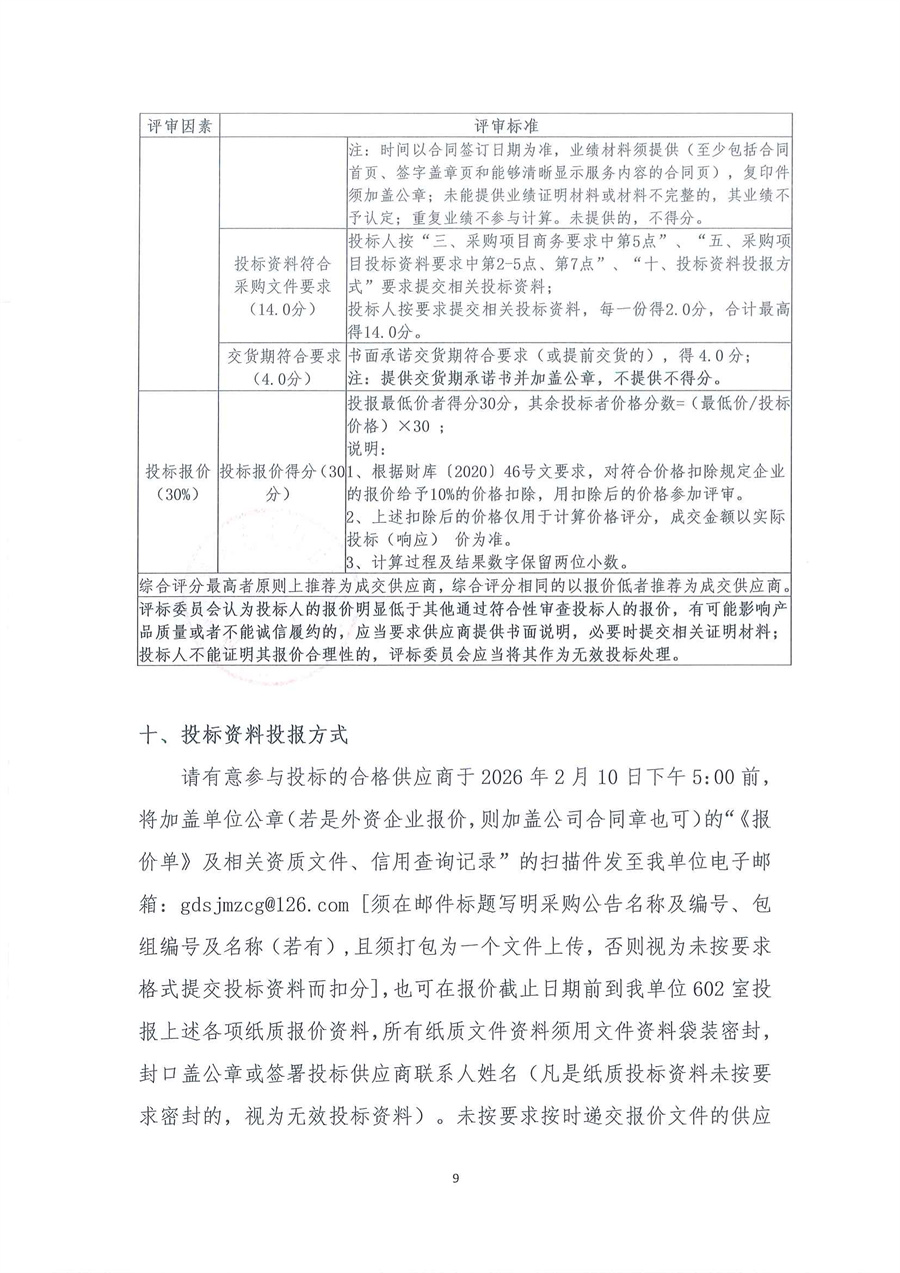
广东省江门生态环境监测站2026年生态环境监测特种专业用车公开采购公告(编号:20260204)扫描件_页面_01.jpg广东省江门生态环境监测站2026年生态环境监测特种专业用车公开采购公告(编号:20260204)扫描件_页面_02.jpg广东省江门生态环境监测站2026年生态环境监测特种专业用车公开采购公告(编号:20260204)扫描件_页面_03.jpg广东省江门生态环境监测站2026年生态环境监测特种专业用车公开采购公告(编号:20260204)扫描件_页面_04.jpg广东省江门生态环境监测站2026年生态环境监测特种专业用车公开采购公告(编号:20260204)扫描件_页面_05.jpg广东省江门生态环境监测站2026年生态环境监测特种专业用车公开采购公告(编号:20260204)扫描件_页面_06.jpg广东省江门生态环境监测站2026年生态环境监测特种专业用车公开采购公告(编号:20260204)扫描件_页面_07.jpg广东省江门生态环境监测站2026年生态环境监测特种专业用车公开采购公告(编号:20260204)扫描件_页面_08.jpg广东省江门生态环境监测站2026年生态环境监测特种专业用车公开采购公告(编号:20260204)扫描件_页面_09.jpg广东省江门生态环境监测站2026年生态环境监测特种专业用车公开采购公告(编号:20260204)扫描件_页面_10.jpg广东省江门生态环境监测站2026年生态环境监测特种专业用车公开采购公告(编号:20260204)扫描件_页面_11.jpg广东省江门生态环境监测站2026年生态环境监测特种专业用车公开采购公告(编号:20260204)扫描件_页面_12.jpg