秘书处电话:
18675019386
网站首页
关于协会
信息动态
政府采购信息
企业采购
培训学习
诚信自律
办事指南
会员服务
疫情防控采购
协会通知:
关于协会
协会简介
协会章程
业务范围
联系我们
协会通知
委托发布项目信息
转发上下级文件
协会动态
会员名单
会员风采
委托发布项目信息
您现在的位置:
首页
→
关于协会
→
委托发布项目信息
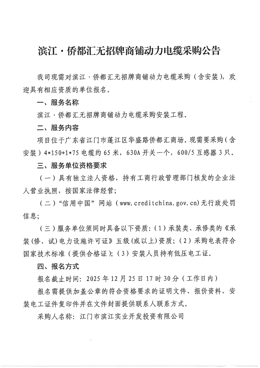
滨江·侨都汇无招牌商铺动力电缆采购公告
发布时间:2025-12-23 17:05