委托发布项目信息您现在的位置:首页关于协会委托发布项目信息

江门市新会博汇工程管理咨询有限公司2025年度造价咨询库项目

发布时间:2025-12-09 14:56         
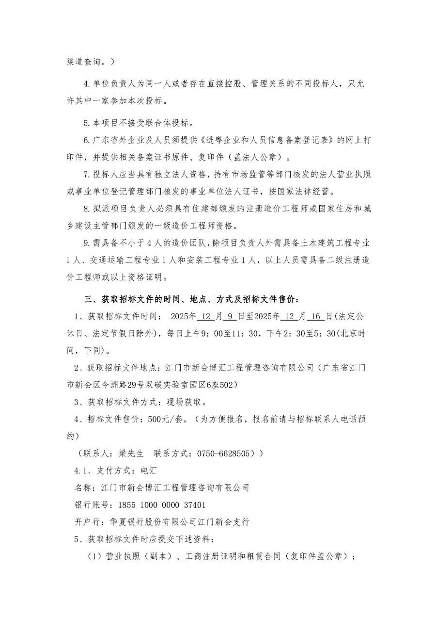
关于委托发布江门市新会博汇工程管理咨询有限公司2025年度造价咨询库项目的申请函_页面_2.jpg关于委托发布江门市新会博汇工程管理咨询有限公司2025年度造价咨询库项目的申请函_页面_3.jpg关于委托发布江门市新会博汇工程管理咨询有限公司2025年度造价咨询库项目的申请函(1)_页面_4.jpg关于委托发布江门市新会博汇工程管理咨询有限公司2025年度造价咨询库项目的申请函_页面_5.jpg