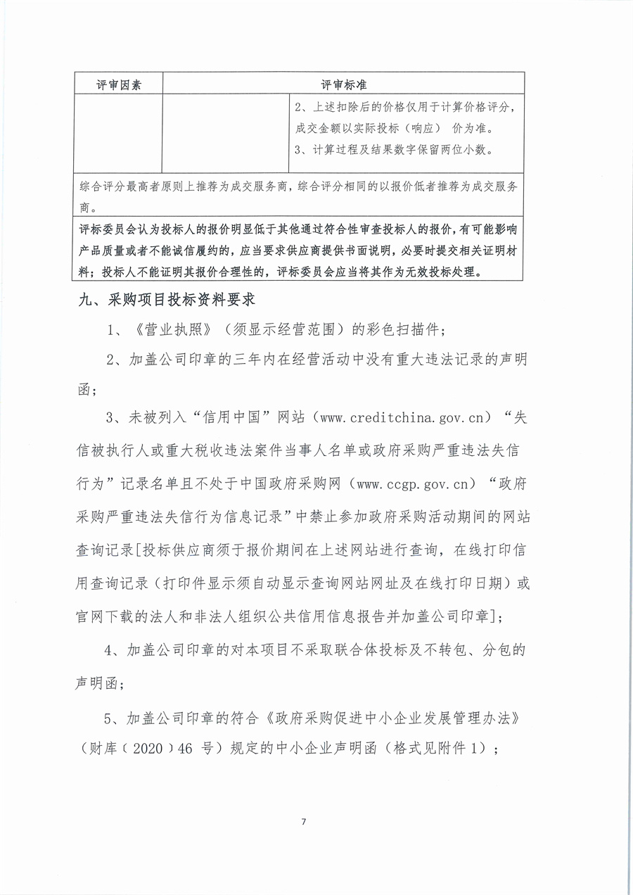
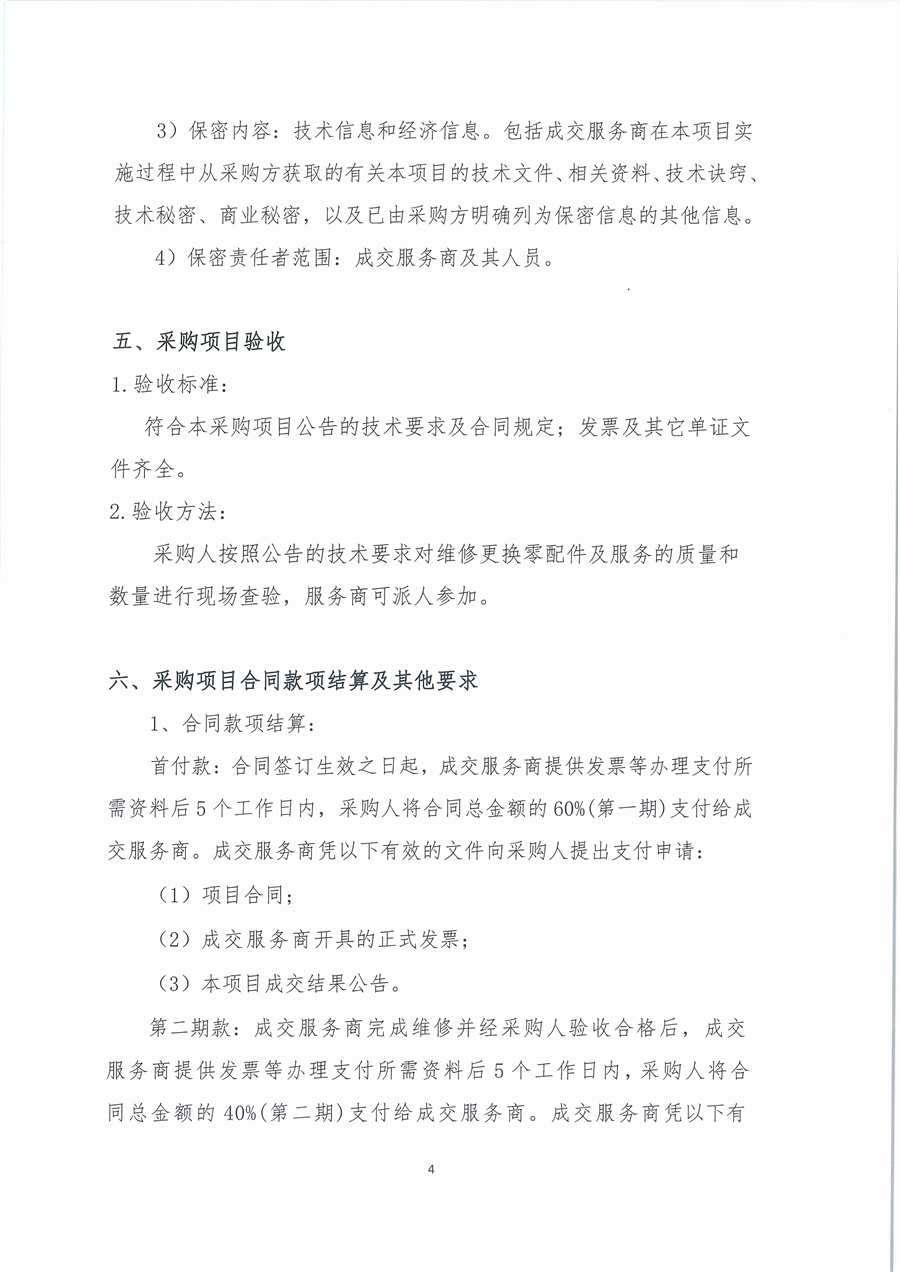
委托发布项目信息您现在的位置:首页关于协会委托发布项目信息

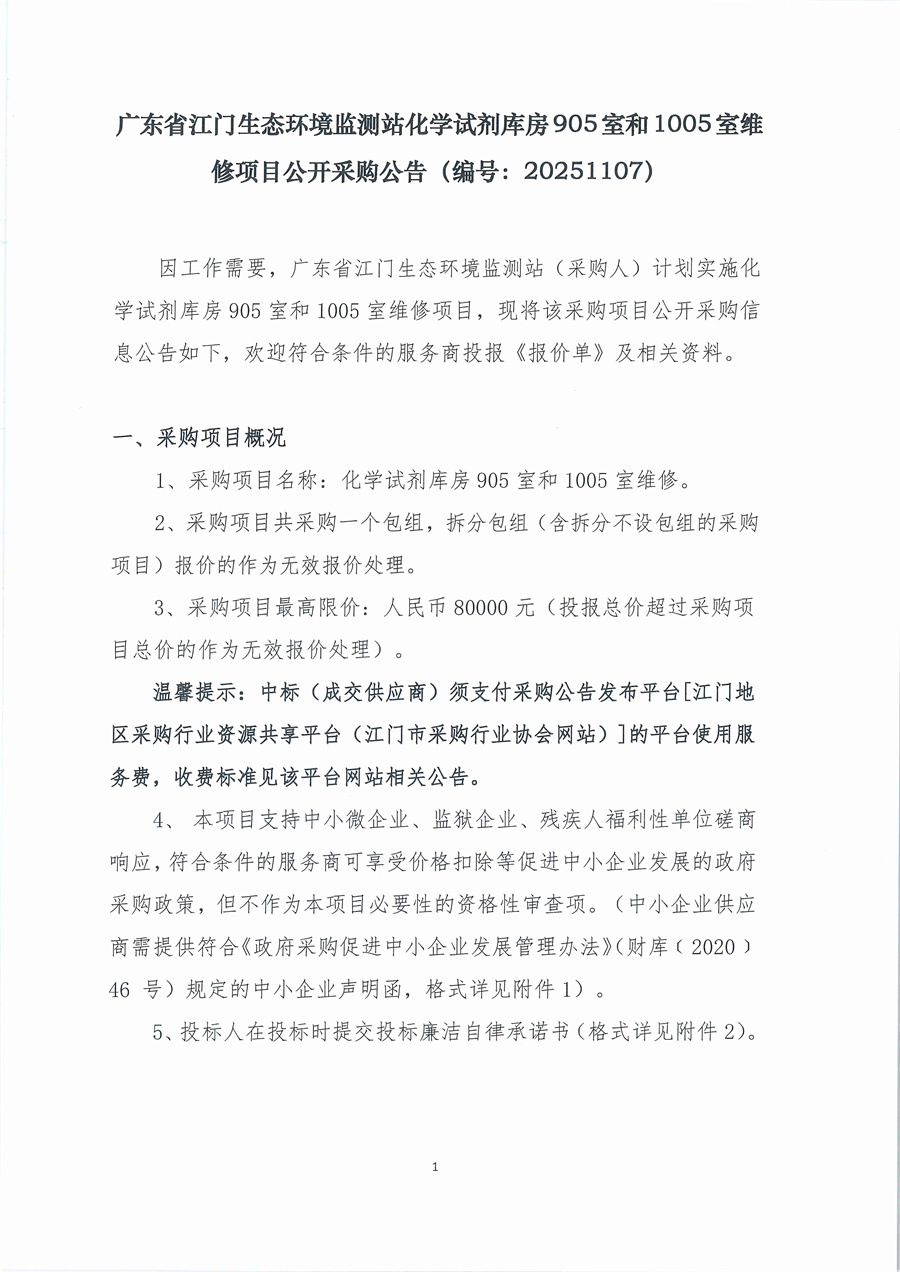
广东省江门生态环境监测站化学试剂库房905室和1005室维修项目公开采购公告(编号:20251107)

发布时间:2025-11-07 18:41         
广东省江门生态环境监测站化学试剂库房905室和1005室维修项目公开采购公告(编号:20251107)_页面_01.jpg广东省江门生态环境监测站化学试剂库房905室和1005室维修项目公开采购公告(编号:20251107)_页面_02.jpg广东省江门生态环境监测站化学试剂库房905室和1005室维修项目公开采购公告(编号:20251107)_页面_03.jpg广东省江门生态环境监测站化学试剂库房905室和1005室维修项目公开采购公告(编号:20251107)_页面_04.jpg广东省江门生态环境监测站化学试剂库房905室和1005室维修项目公开采购公告(编号:20251107)_页面_05.jpg广东省江门生态环境监测站化学试剂库房905室和1005室维修项目公开采购公告(编号:20251107)_页面_06.jpg广东省江门生态环境监测站化学试剂库房905室和1005室维修项目公开采购公告(编号:20251107)_页面_07.jpg广东省江门生态环境监测站化学试剂库房905室和1005室维修项目公开采购公告(编号:20251107)_页面_08.jpg广东省江门生态环境监测站化学试剂库房905室和1005室维修项目公开采购公告(编号:20251107)_页面_09.jpg广东省江门生态环境监测站化学试剂库房905室和1005室维修项目公开采购公告(编号:20251107)_页面_10.jpg广东省江门生态环境监测站化学试剂库房905室和1005室维修项目公开采购公告(编号:20251107)_页面_11.jpg广东省江门生态环境监测站化学试剂库房905室和1005室维修项目公开采购公告(编号:20251107)_页面_12.jpg